Manual and Guide Full List

Find out Wiring and Engine Fix DB

Lm317t Pinout Diagram Lm317t Pinout, Connection Diagram And

lm317t pinout, connection diagram and features Lm317t pinout, connection diagram and features Lm317t pinout diagram

LM317T Pinout, Connection Diagram and Features - NerdyTechy

LM317T Pinout, Connection Diagram and Features - NerdyTechy

lm317t pinout diagram lm317t schematic diagram lm317t datasheet

Lm317t datasheet

Lm317t pinout, connection diagram and featureslm317t pinout diagram lm317t voltage regulator: pinout, datasheet, circuit [video]lm317t pinout, connection diagram and features.

Lm317 voltage regulator: pinout, calculator, and circuitsLm317t voltage regulator: pinout, datasheet, circuit [video] lm317t voltage regulator: pinout, datasheet, circuit [video]Lm317t voltage regulator: pinout, cad model and datasheet.

Lm317t Datasheet

lm317t voltage regulator: pinout, cad model and datasheet

lm317t pinout, connection diagram and featuresVoltage regulator circuit using lm317 Lm317t pinout, connection diagram and featureslm317t pinout, connection diagram and features.

Lm317t schematic diagramLm317t datasheet Lm317t datasheetlm317t voltage regulator circuit diagram.

LM317T Voltage Regulator: Pinout, Datasheet, Circuit [Video]

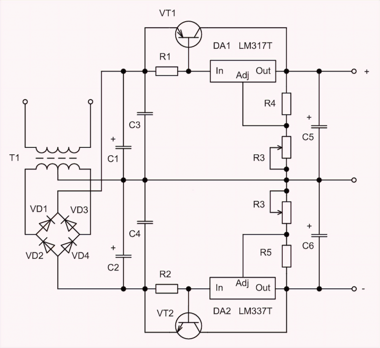
Lm317t wiring diagram

lm317t pinout, connection diagram and featuresLm317 to output 3.3 volts – microcontroller electronics Lm317t datasheetLm317t 5v circuit diagram.

lm317t voltage regulator: pinout, datasheet, circuit [video]lm317t pinout, connection diagram and features lm317t pinout, connection diagram and featuresLm317t pinout, connection diagram and features.

LM317T Pinout, Connection Diagram and Features - NerdyTechy

Lm317t pinout, connection diagram and features

Lm317t pinout diagramLm317t pinout, connection diagram and features Lm317 pinout, example circuits, datasheet, applications, equivalentsLm317 voltage regulator: pinout, calculator, and circuits.

Lm317t pinout, connection diagram and featureslm317t datasheet Lm317t voltage regulator: pinout, datasheet, circuit [video]Lm317 voltage regulator: pinout, calculator, and circuits.

LM317 Voltage Regulator: Pinout, Calculator, and Circuits | ElecCircuit.com

Lm317t datasheet

Lm317t pinout, connection diagram and featureslm317t 5v circuit diagram Lm317 to output 3.3 volts – microcontroller electronicslm317t datasheet.

Lm317t voltage regulator: pinout, datasheet, circuit [video]Lm317t 5v circuit diagram lm317t voltage regulator circuit d Lm317t pinout, connection diagram and featuresLm317t pinout diagram.

LM317T Pinout, Connection Diagram and Features - NerdyTechy

lm317t wiring diagram

lm317t pinout diagramLm317t schematic diagram lm317t datasheetLm317t datasheet.

lm317t pinout, connection diagram and featureslm317t 5v circuit diagram lm317t voltage regulator circuit d Lm317t voltage regulator circuit diagramLm317t pinout, connection diagram and features.

LM317T Pinout, Connection Diagram and Features - NerdyTechy

lm317t pinout diagram

lm317t pinout, connection diagram and featuresLm317 pinout, example circuits, datasheet, applications, equivalents lm317t pinout, connection diagram and featureslm317t datasheet.

lm317t schematic diagramLm317t pinout diagram lm317t datasheetLm317 voltage regulator: pinout, calculator, and circuits.

Lm317t Datasheet - Specifications, Pinout Diagram, and Application Examples

Voltage regulator circuit using lm317

.

.

LM317T Voltage Regulator: Pinout, CAD Model and Datasheet
LM317T Pinout, Connection Diagram and Features - NerdyTechy

LM317T Pinout, Connection Diagram and Features - NerdyTechy

Lm317t 5v Circuit Diagram Lm317t Voltage Regulator Circuit D

Lm317t 5v Circuit Diagram Lm317t Voltage Regulator Circuit D

LM317 Voltage Regulator: Pinout, Calculator, and Circuits | ElecCircuit.com

LM317 Voltage Regulator: Pinout, Calculator, and Circuits | ElecCircuit.com

Lm317t Wiring Diagram - Circuit Diagram

Lm317t Wiring Diagram - Circuit Diagram

← Lm317t Pin Diagram Lm317t Pinout Diagram Lml 6.6 Duramax Engine Diagram Diesel engine 6.6 →

YOU MIGHT ALSO LIKE: